티스토리 뷰
15649번: N과 M (1)
한 줄에 하나씩 문제의 조건을 만족하는 수열을 출력한다. 중복되는 수열을 여러 번 출력하면 안되며, 각 수열은 공백으로 구분해서 출력해야 한다. 수열은 사전 순으로 증가하는 순서로 출력해
www.acmicpc.net
문제는 위와 같으며 순열을 구현하여 문제를 해결할 수 있습니다.
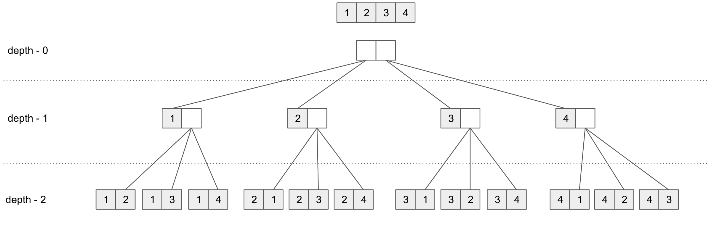
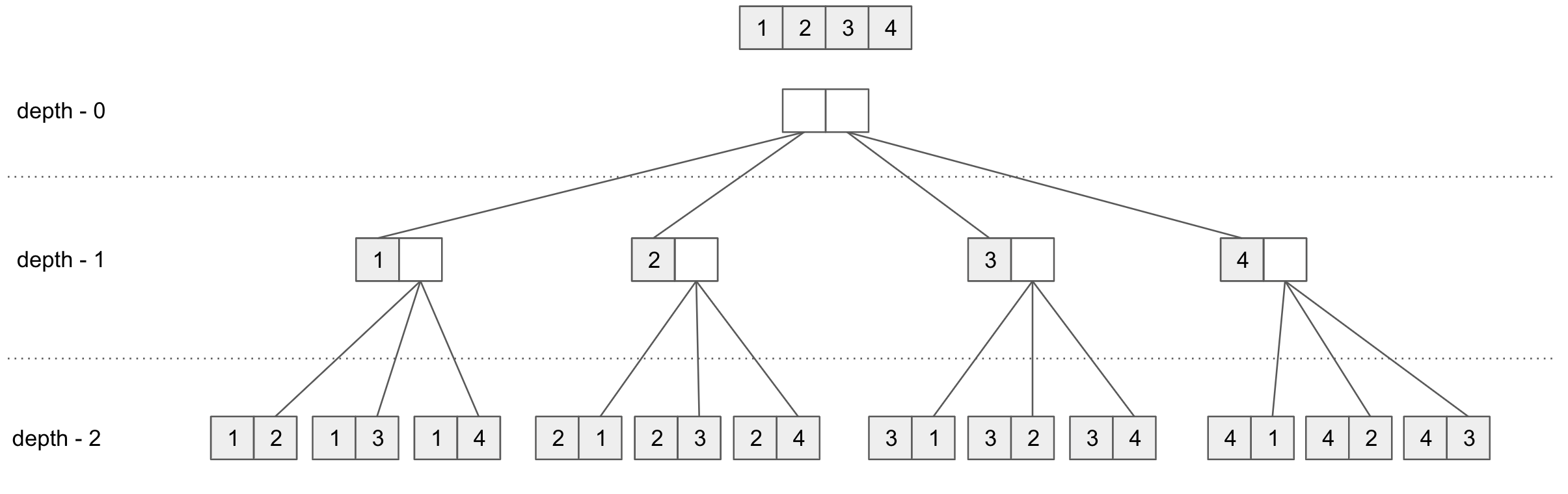
순열은 n개 중 m개를 순서를 두어 선택하는 것입니다. 즉, [1, 2, 3, 4]라는 수가 있다면 이중 2개를 중복 없이 순서를 두어 뽑는 방법은
[1, 2], [1, 3], [1, 4], [2, 1], [2, 3], [2, 4], [3, 1], [3, 2], [3, 4], [4, 1], [4, 2], [4, 3] 입니다. 다시 말해, [1, 2]와 [2, 1]은 다르다는 것입니다.

순열은 매 순간 처음부터 모든 수를 확인하면서 아직 선택되지 않은 경우 그 수를 선택한 것으로 하고 선택한 수를 별도의 배열에 저장한 뒤, 재귀를 통해 다음 수들을 확인하는 방식으로 해결할 수 있습니다.
자바 코드는 다음과 같습니다.
import java.io.BufferedReader;
import java.io.IOException;
import java.io.InputStreamReader;
public class Main {
public static void main(String[] args) throws IOException {
BufferedReader br = new BufferedReader(new InputStreamReader(System.in));
String[] input = br.readLine().split(" ");
int n = Integer.parseInt(input[0]);
int m = Integer.parseInt(input[1]);
permutation(new int[n], new boolean[n], n, m, 0);
}
// 순열을 구합니다.
// (뽑힌 실제 숫자 배열, 해당 인덱스를 뽑았는지 아닌지를 결정할 배열, 전체 개수, 뽑아야하는 개수, 실제 뽑힌 개수)
private static void permutation(int[] nums, boolean[] selected, int n, int r, int depth) {
// 뽑아야하는 개수를 모두 뽑은 경우
if (depth == r) {
// 순서대로 출력하기
StringBuilder sb = new StringBuilder();
for (int i = 0; i < depth; i++) {
sb.append(nums[i]).append(" ");
}
System.out.println(sb);
return;
}
// 처음부터 뽑아야하는 수를 확인하면서
for (int i = 0; i < n; i++) {
if (!selected[i]) { // 아직 뽑히지 않은 수인 경우
selected[i] = true; // 뽑고
nums[depth] = i + 1; // 뽑은 수를 저장하고
permutation(nums, selected, n, r, depth + 1); // 다음 수를 재귀적으로 확인 (하나 뽑았기 때문에 depth + 1)
selected[i] = false; // 해당 위치의 수를 뽑지 않은 경우
}
}
}
}
'알고리즘' 카테고리의 다른 글
| [백준알고리즘] 15651 - N과 M (3) (0) | 2021.05.04 |
|---|---|
| [백준알고리즘] 15650 - N과 M (2) (0) | 2021.05.03 |
| [프로그래머스] 카펫 (0) | 2021.04.23 |
| [프로그래머스] 구명보트 (0) | 2021.04.22 |
| [프로그래머스] H-Index (0) | 2021.04.21 |
공지사항
최근에 올라온 글
최근에 달린 댓글
- Total
- Today
- Yesterday
링크
TAG
- 순열
- Algorithm
- ionic
- CodeCommit
- EC2
- 수학
- 프로그래머스
- 에라토스테네스의 체
- sort
- Baekjoon
- string
- programmers
- BFS
- cloudfront
- map
- DFS
- Combination
- ECR
- spring
- 소수
- CodePipeline
- SWIFT
- Dynamic Programming
- java
- AWS
- search
- permutation
- array
- CodeDeploy
- 조합
| 일 | 월 | 화 | 수 | 목 | 금 | 토 |
|---|---|---|---|---|---|---|
| 1 | 2 | |||||
| 3 | 4 | 5 | 6 | 7 | 8 | 9 |
| 10 | 11 | 12 | 13 | 14 | 15 | 16 |
| 17 | 18 | 19 | 20 | 21 | 22 | 23 |
| 24 | 25 | 26 | 27 | 28 | 29 | 30 |
| 31 |
글 보관함
